在現代電源設計中,高效率和高功率密度是兩個核心追求。LP3718BS作為一款高性能的降壓轉換器,與同步整流芯片LP25R060S的結合,為12V1.5A的電源方案提供了一個高效、可靠的參考設計。本文將詳細介紹這一設計方案的特點、電路圖以及能效測試數據。

LP3718BS是一款寬輸入電壓范圍的降壓轉換器,具有高效率和良好的熱性能。LP25R060S則是一款高性能的同步整流芯片,能夠在降壓轉換器的次級側實現低損耗的整流,從而提高整體效率。兩者的結合,使得12V1.5A的電源方案在115VAC和230VAC輸入下都能達到高效率。

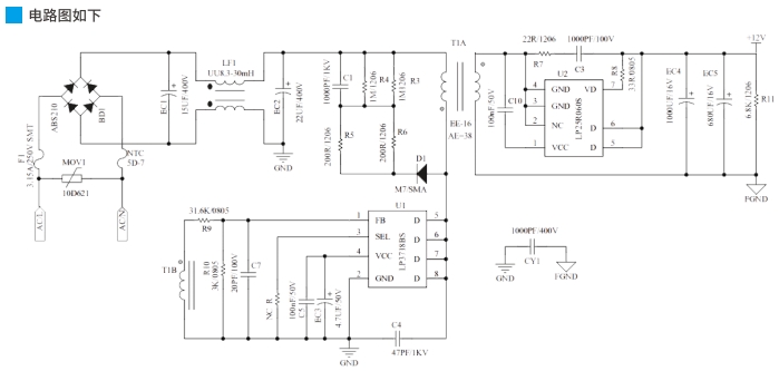
電路設計中,LP3718BS作為核心控制芯片,負責將輸入電壓轉換為穩定的12V輸出。其寬輸入電壓范圍和高效率的特性,使得該方案能夠適應不同的輸入電壓條件。LP25R060S則與LP3718BS配合,通過同步整流技術,減少了傳統二極管整流帶來的電壓降和功率損耗。
輔助電路包括輸入濾波、輸出濾波、反饋控制和保護電路。輸入濾波電路用于減少輸入電壓的波動,輸出濾波電路則用于平滑輸出電壓,提高電源的穩定性。反饋控制電路確保輸出電壓的精確調節,而保護電路則包括過流、過壓和短路保護,保障電源的安全性。

根據提供的能效測試數據,該設計方案在不同輸入電壓和負載條件下的效率表現如下:
在115VAC輸入下,12V1.5A輸出時,效率最高可達87.28%,平均效率為86.89%。
在230VAC輸入下,12V1.5A輸出時,效率最高可達88.99%,平均效率為88.09%。
這些數據表明,LP3718BS與LP25R060S的結合,不僅在高負載下保持了高效率,而且在不同輸入電壓下都能穩定工作。
LP3718BS與LP25R060S同步整流芯片的結合,為12V1.5A的電源方案提供了一個高效率、高可靠性的參考設計。通過精心設計的主電路和輔助電路,該方案能夠在不同的輸入電壓和負載條件下保持高效率,滿足現代電源設計的需求。隨著電子設備對電源效率要求的不斷提高,這一設計方案將具有廣泛的應用前景。